12月10日,由科大讯飞、上海交通大学、重庆城市职业学院共同发起的全国人工智能行业产教融合共同体公布了2025年产教融合典型案例名单,上海市第二轻工业学校报送的3篇AI赋能创新实践案例成功入选。本次案例评选活动共有156篇案例参选,30篇案例入选。其中,我校报送6篇,3篇入选,取得了可喜的成绩。

此次入选的3篇案例,分别从AI赋能产教融合、师资队伍建设及专业发展的角度展开,总结了学校在人工智能教育实验校建设进程中的相关做法和经验。
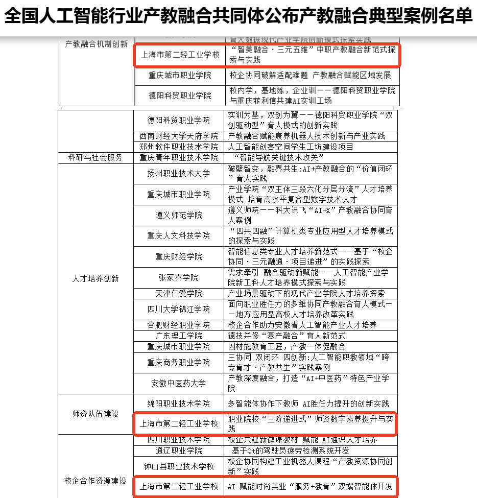
案例一:《“智美融合·三元五维”中职产教融合新范式探索与实践》。该案例发挥学校在人工智能技术与应用领域的专业优势,聚焦“三美”专业群,打通“技术—教育—产业”链路,构建“产业端—教育端—研发端”三元协同、“需求—研发—转化—评价—反哺”五维贯通的产教融合机制,一方面将企业真实场景、数据、任务转化为教学资源,另一方面培养兼具传统技能与人工智能素养的复合型人才,为区域经济高质量发展提供人才支撑。
案例二:《职业院校“三阶递进式”师资数字素养提升与实践》。聚焦教师数字能力建设,创新构建“基础赋能—场景应用—创新引领”三阶递进式培养路径,系统提升教师AI教学能力,为职业教育高质量发展提供师资保障。
案例三:《AI赋能时尚美业“服务+教育”双端智能体开发》。校企协同开发智能教学与服务系统,实现AI在教学内容生成、学生能力评估、客户服务模拟等场景的深度应用,推动“教学即实训、实训即服务”的产教融合新生态。
此次3篇案例的成功入选,标志着学校在AI赋能职教产教融合领域取得了多维的实践成效。学校将始终积极响应国家教育数字化战略行动,主动对接人工智能产业发展需求,持续深化校企协同与资源共享,推动产教学研用协同创新,促进人才培养进一步适配产业需求,提升学生综合素养及其职业竞争力,助推职教高质量发展。